微信公众号
首页
关于我们
本院简介
领导班子
组织架构
人才队伍
招聘信息
联系我们
党的建设
党史学习
党团活动
研究成果
研究报告
金阳宏观
公开发表
重要课题
出版书籍
学术活动
研究院公告
学术沙龙
媒体报道
研究团队
研究方向
学者专栏
证监会博士后工作站
工作站简介
工作站动态
博士后基金
分享到微信
分享到朋友圈
首页
关于我们
党的建设
研究成果
学术活动
研究团队
证监会博士后工作站
首页
>
研究成果
>
金阳宏观
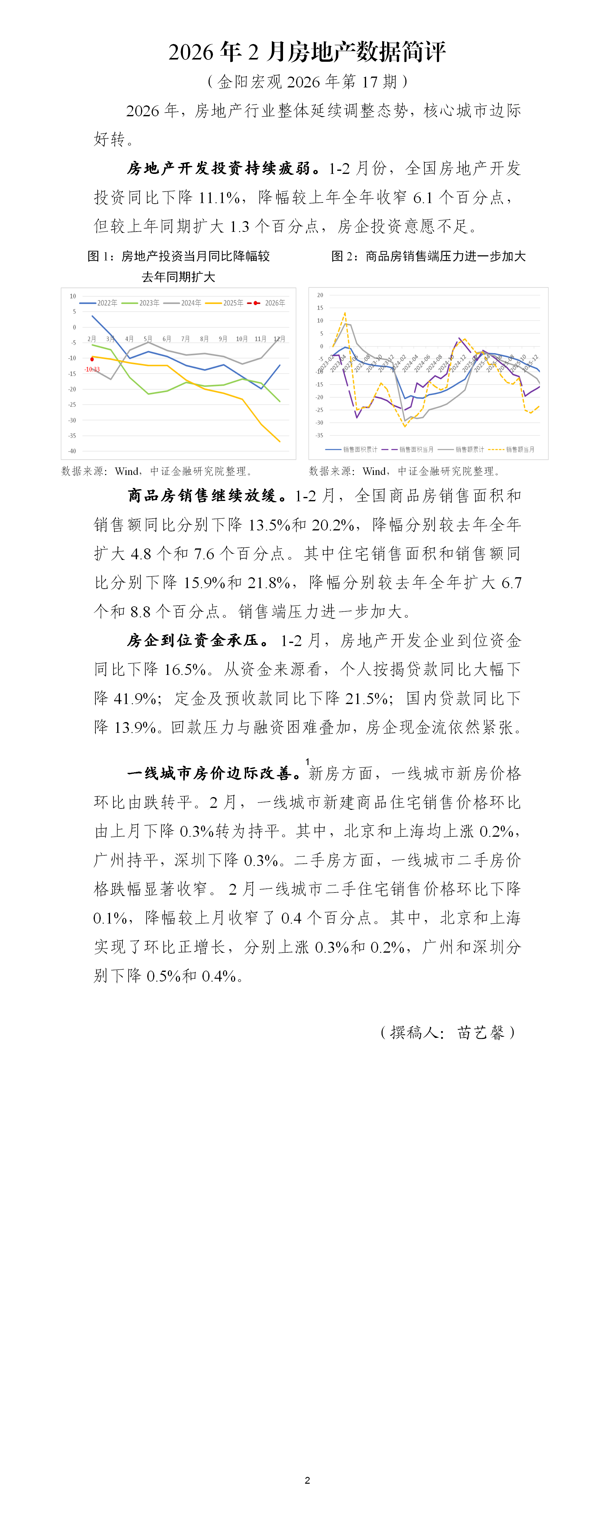
2026年2月房地产数据简评 (金阳宏观2026年第17期)
日期:
2026-03-25
文章来源:
作者:
宏观部
[ 字体:
大
中
小
]
扫一扫在手机打开当前页
2026年2月房地产数据简评 (金阳宏观2026年第17期)
日期:
2026-03-25
文章来源:
作者:
宏观部